国内LED企业海外市场如何走出去
类别:行业新闻发表于:2016-06-12 09:04
关键字:LED企业 海外市场 跨界
摘要:身为一个外来的“和尚”,国门之外的生意经,有多少种方法念?此前,有业内人士就如此指出:“现阶段的中国LED企业正处于一个进入海外市场的关键转折点”。一个巴掌拍不响,中国企业固然需要“走出去”,同时全球市场也非常依赖中国的生产和制造能力。
身为一个外来的“和尚”,国门之外的生意经,有多少种方法念?
此前,有业内人士就如此指出:“现阶段的中国LED企业正处于一个进入海外市场的关键转折点”。一个巴掌拍不响,中国企业固然需要“走出去”,同时全球市场也非常依赖中国的生产和制造能力。
然而,相关调查显示,目前在中国的LED行业里拥有数以万计的制造业企业里头,真正堪称做好了海外市场的却不多见。并且一直以来,相当部分的中国企业还都是以OEM、ODM的模式为主,停留在为海外企业品牌做加工的境地。
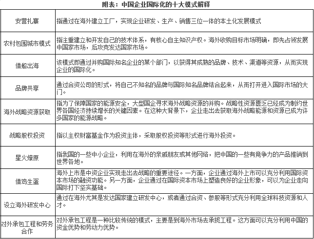
不过我们可以看到,这种状态已正在逐渐发生改变。例如有企业就开始在海外建设渠道,不断提高在当地的竞争力。又或者是采用展会营销、国际赛事跨界营销、外贸代理、海外招商代理商、海外设厂、海外并购等等层出不穷的模式。为此,有人更总结出了中国企业“走出去”的十大模式(见下附表)。
本文据此将国内LED相关代表企业的海外市场拓展模式进行归纳整理,期望管窥全豹,以飨读者。

来源:智库君
【免责声明】本站部分图文内容转载自互联网。您若发现有侵犯您著作权的,请及时告知,我们将在第一时间删除侵权作品,停止继续传播。





陕公网安备 61019002000416号

业务咨询