【科普】体育场馆LED显示屏的11条要求
类别:行业新闻发表于:2017-05-12 09:44
关键字:体育场馆 LED显示屏 大屏幕显示
摘要:体育场馆LED显示屏的11条要求
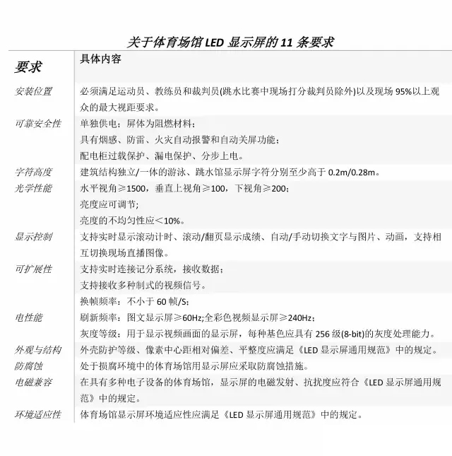
体育场馆所应用全彩LED显示屏,在技术上有着比较高的要求,根据实际经验,适用于各体育场馆的LED显示屏大致有11条要求,分别从显示屏的安装位置、可靠性、安全性、最大视距和字符高度、光学性能、显示控制、可扩展性电性能、平面显示屏显示字符、外观与结构、防腐蚀、电磁兼容与环境适应性提出了具体要求。
责编:树懒
来源:艾比森
【免责声明】本站部分图文内容转载自互联网。您若发现有侵犯您著作权的,请及时告知,我们将在第一时间删除侵权作品,停止继续传播。





陕公网安备 61019002000416号

业务咨询