10月14日,国标委发布了四项智慧城市标准,将于2018年实施
摘要:10月14日,国标委发布了四项智慧城市标准,将于2018年实施
2017年10月14日世界标准日,国家标准委集中发布了一批重要国家标准,其中由国家智慧城市标准化总体组规划推动的有以下四项:
1、GB/T 34678-2017《智慧城市 技术参考模型》
2、GB/T 34680.1-2017《智慧城市评价模型及基础评价指标体系 第1部分:总体框架及分项评价指标制定的要求》
3、GB/T 34680.3-2017《智慧城市评价模型及基础评价指标体系 第3部分:信息资源》
4、GB/T 34679-2017《智慧矿山信息系统通用技术规范》四项国家标准获批发布。
《智慧城市 技术参考模型》
发布日期:2017-10-14
实施日期:2018-05-01
起草单位:中国电子技术标准化研究院、智慧神州(北京)科技有限公司、北京东方通科技股份有限公司、闪联信息技术工程中心有限公司、山东省标准化研究院、北京大学、华为技术有限公司、中国电子科技集团第二十八研究所、北京航空航天大学、北京智城信服科技有限公司。
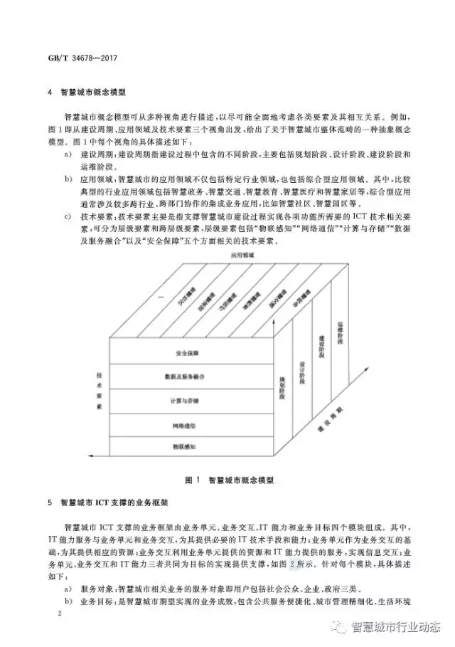
标准范围:本标准给出了智慧城市概念参考框架,规定了ICT支撑的智慧城市业务框架、知识管理参考模型和技术参考模型,以及智慧城市建设的技术原则和要求。
本标准适用于智慧城市ICT的整体规划及具体项目的规划、设计、建设与运维。
标准正文:见文后图片。
《智慧城市评价模型及基础评价指标体系 第1部分:总体框架及分项评价指标制定的要求》
发布日期:2017-10-14
实施日期:2018-05-01
起草单位:中国电子技术标准化研究院、北京航空航天大学、中国信息通信研究院、中城智慧(北京)城市规划设计研究院有限公司、山东省标准化研究院、智慧神州(北京)科技有限公司、北京智城信服科技有限公司、北京东方通科技股份有限公司、闪联信息技术工程中心有限公司、住房和城乡建设部IC卡应用服务中心、华为技术有限公司。
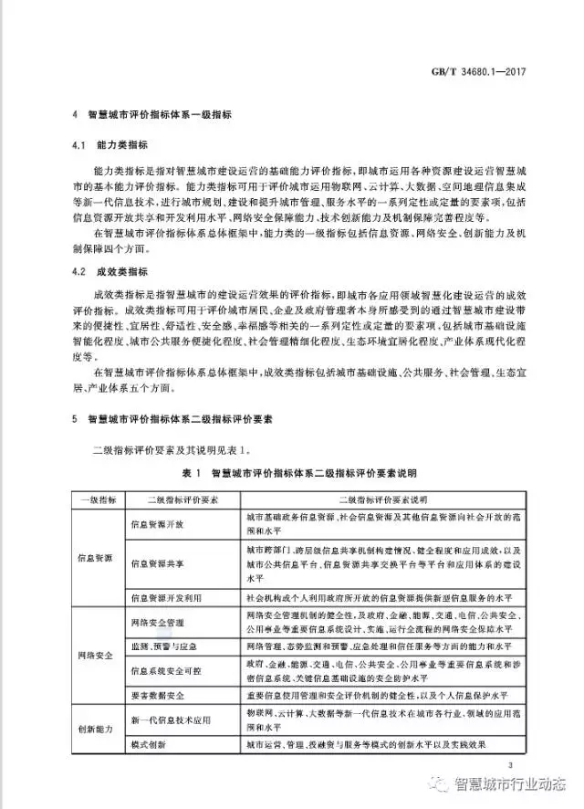
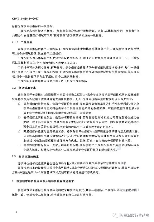
标准范围:本部分规定了智慧城市评价指标体系的总体框架、一级指标、二级指标评价要素及分项评价指标的设立原则、设立要求和描述要求。
本部分适用于智慧城市整体评价指标和分项评价指标的制定,也适用于智慧城市整体和分领域建设项目的规划、设计与评价工作。
标准正文:见文后图片。
《智慧城市评价模型及基础评价指标体系 第3部分:信息资源》
发布日期:2017-10-14
实施日期:2018-05-01
起草单位:浙江省标准化研究院、中国电子技术标准化研究院、北京航空航天大学、中国信息通信研究院、智慧神州(北京)科技有限公司、中国电子科技集团公司第二十八研究所、工业和信息化部电子第五研究所、中国软件与技术服务股份有限公司、华数数字电视传媒集团有限公司、北京智城信服科技有限公司、住房和城乡建设部IC卡应用服务中心、北京初志科技有限公司、华为技术有限公司。
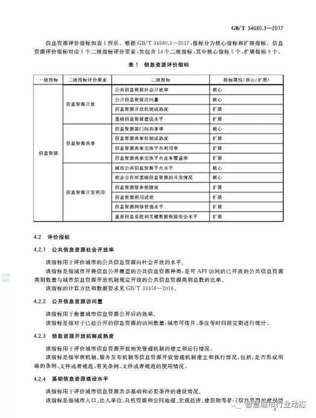
标准范围:本部分规定了智慧城市信息资源的评价指标。 本部分适用于智慧城市信息资源的评价。
标准正文:见文后图片。
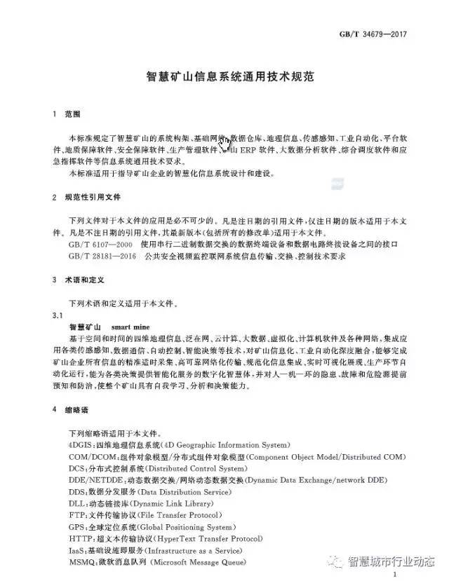
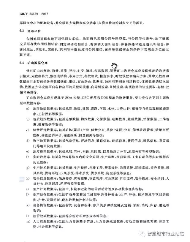
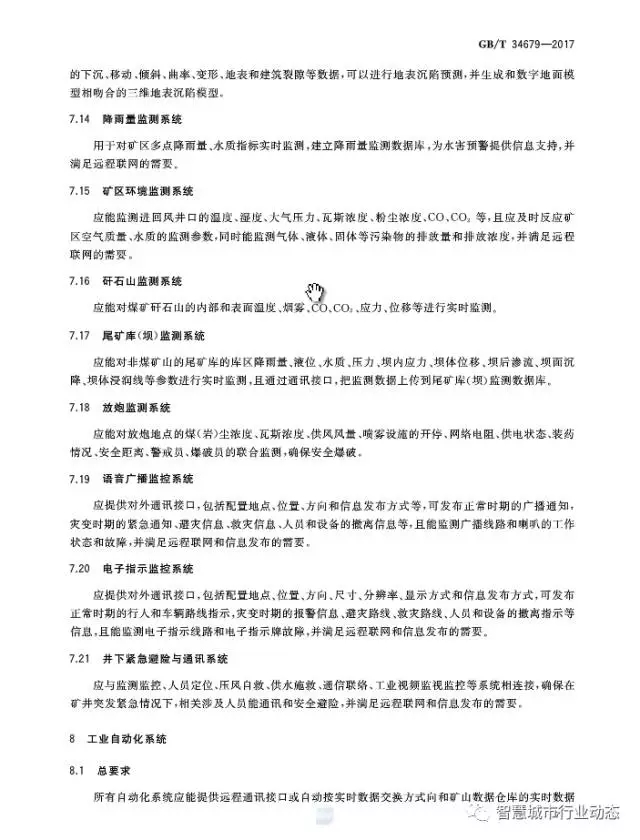
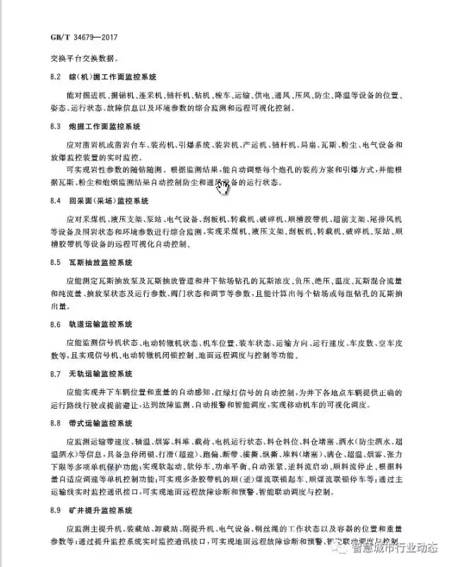
《智慧矿山信息系统通用技术规范》
发布日期:2017-10-14
实施日期:2018-05-01
起草单位:山东蓝光软件有限公司、山东科技大学、中煤能源集团有限公司、中国电子技术标准化研究院、山东煤炭局、山东省煤田地质局、山东能源集团有限公司、兖州矿业集团有限公司、山东招金集团有限公司。
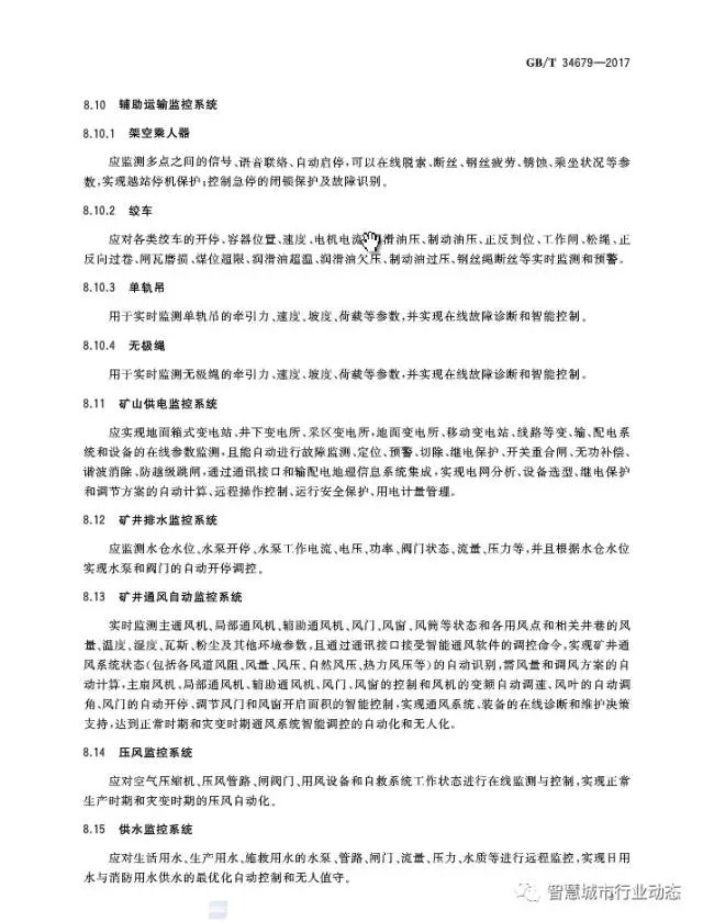
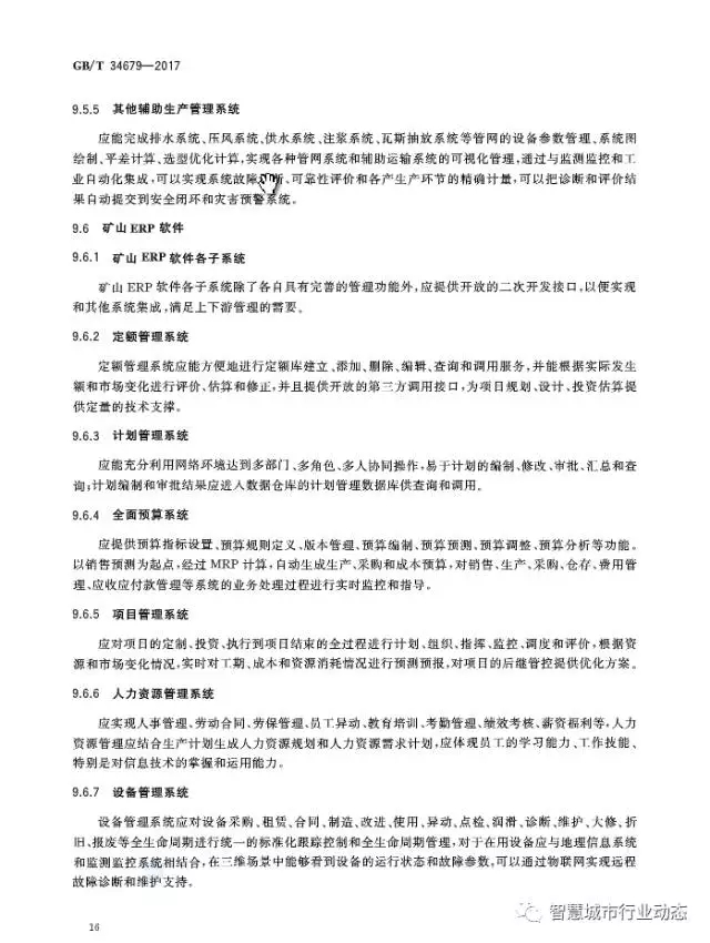
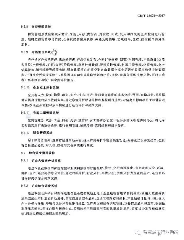
标准范围:本标准规定了智慧矿山的系统构架、基础网络、数据仓库、地理信息、传感感知、工业自动化、平台软件、地质保障软件、安全保障软件、生产管理软件、矿山ERP软件、大数据分析软件、综合调度软件和应急指挥软件等信息系统通用技术要求。
本标准适用于指导矿山企业的智慧化信息系统设计和建设。
标准正文:见文后图片。
《智慧城市 技术参考模型》正文


























































智慧城市智库整理
来源:国标委官网





陕公网安备 61019002000416号

业务咨询