智慧校园整体解决方案
摘要:智慧校园整体解决方案
2016年,教育部办公厅印发《2016年教育信息化工作要点》。通知中指出,要大力发展与国家教育现代化发展目标相适应教育信息化体系。同年7月,教育部又下发了《关于新形势下进一步做好普通中小学装备工作的意见》文件政策中首次提到并鼓励探索建设智慧校园。
以下是智慧校园的主要内容:
1.初、高中走班制改革,以智能手环方式实现学生教室定位考勤。
2.学生运动体质考核及足球运动能力普及政策驱动对学生体质状况监测。《国务院关于基础教育改革与发展的决定》明确提出基础教育要“贯彻‘健康第*’的思想,切实提高学生体质水平”。
近年来,全球掀起了以“智慧”为主题,以信息技术为支撑的全行业变革。尤其是教育行业,时代变化的大背景下,也在进行着全方位的变革。教室作为教师和学生的教学和学习的主要场地,势必也要跟随时代的脚步。具有智慧技术、智慧应用、智慧管理等特征的智慧教室已经成为新的建设热点。
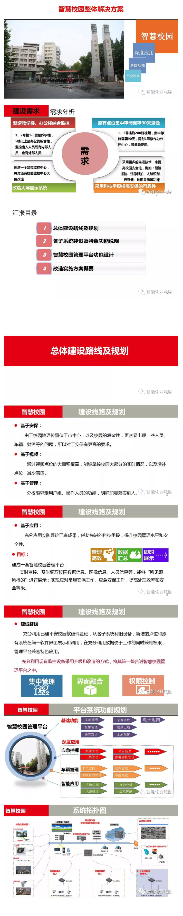
本次方案智慧校园平台建设包含:基础功能应用,例如实时视频、录像回放、云台控制等,完成日常安保工作。(包含一个分控中心平台)
深度应用功能:云存储、云摘要检索、人脸识别、车辆管理,定制版校园三维GIS地图等,运用科技手段提高应急处置能力。
运维管理平台功能:包含设备、录像的运行状态,视频质量的状态,保障整个系统健康稳定的运行。本次的指挥校园方案还是以智能化系统为主,未涉及到智慧课堂的内容,比如通过人脸特征识别,学生上课是否认真听讲,以及通过人脸识别来做学生考勤,计算学生的出勤率,本次的方案以具体的需求进行分析,并未涉及到现在火热的云计算和大数据分析平台,后面有新的需求,在此文档中在进行添加。
具体方案内容如下:




来源:智能化弱电圈





陕公网安备 61019002000416号

业务咨询