2000多个县级融媒体中心建设提速,商显市场迎来新机遇
摘要:自2018年8月国家明确提出“要扎实抓好县级融媒体中心建设,更好引导群众、服务群众”的号召之后,全国掀起了县级融媒体中心的建设高潮。
自2018年8月国家明确提出“要扎实抓好县级融媒体中心建设,更好引导群众、服务群众”的号召之后,全国掀起了县级融媒体中心的建设高潮。
2019年全国县级融媒体中心建设正在从“试点”迈向“全覆盖”
所谓“县级融媒体中心”,就是整合县级广播电视、报刊、新媒体等资源,开展媒体服务、党建服务、政务服务、公共服务、增值服务等业务的融合媒体平台。
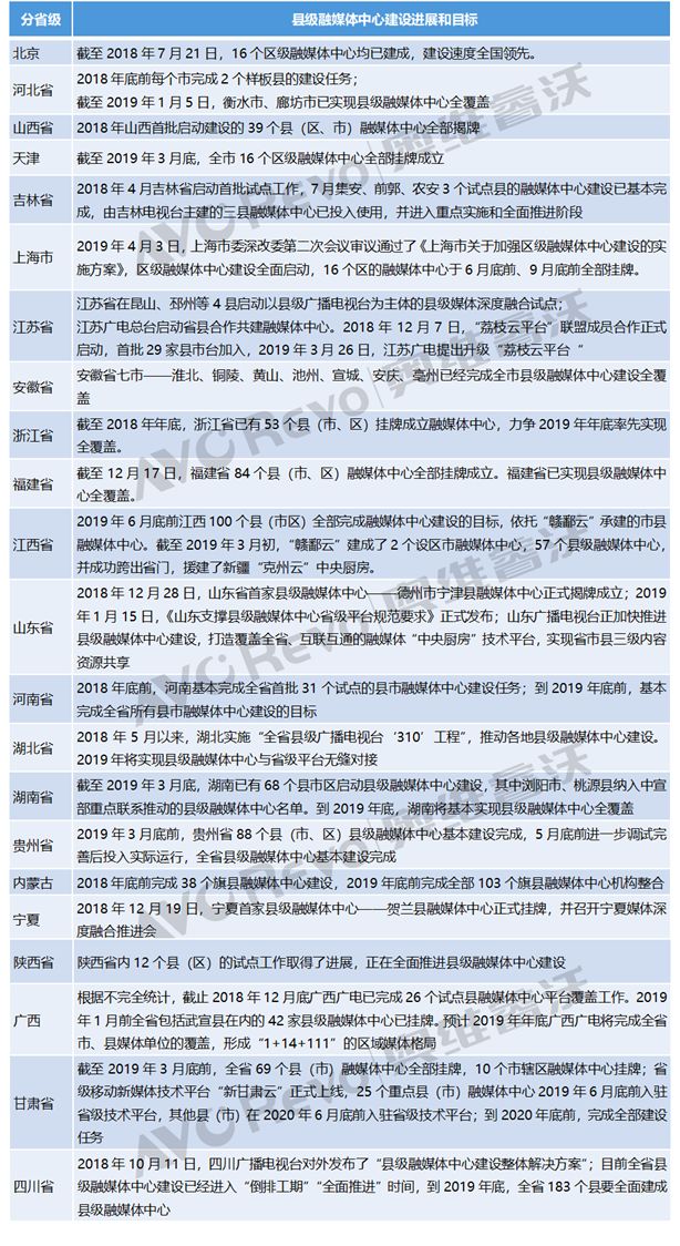
按照中宣部对县级融媒体中心建设做出的部署安排,2018年先行启动600个县级融媒体中心的建设,2020年底基本实现在全国的全覆盖。奥维睿沃(AVC Revo)重点梳理了多个省份县级融媒体中心建设的*新进展,发现大部分省份已率先通过试点开始稳步推进,部分省份的个别城市,甚至多个城市已实现县级融媒体中心建设全覆盖,但是全省实现县级融媒体中心全覆盖的省份仍属少数。
五项“县级融媒体标准”陆续发布,提供建设指导和依据
组建县级融媒体中心,是党中央作出的一项重大决策部署。县级融媒体中心建设的推进,离不开国家层面的政策支持。
1月15日,中央宣传部与国家广电总局联合发布了《县级融媒体中心建设规范》,同时,广电总局配套发布了《县级融媒体中心省级技术平台规范要求》。
其中,《县级融媒体中心建设规范》是核心标准,规定了其总体架构、功能要求、基础设施配套要求、关键技术指标及验收要求等内容。
《县级融媒体中心省级技术平台规范要求》以支撑县级融媒体中心业务开展为目标,对省级技术平台应具备的服务、工具、性能等提出要求。
4月11日,国家广播电视总局官网发布了《县级融媒体中心监测监管规范》、《县级融媒体中心网络安全规范》、《县级融媒体中心运行维护规范》3个规范文件,对县级融媒体中心建设具有实质性指导作用。
至此,县级融媒体中心5项标准规范已全部发布实施。
2019年中央加大对县级融媒体中心建设的财政支持
中央财政部目前公布的2019年中央财政预算中,中央补助地方公共文化服务体系建设专项资金预算数为147.1亿元,比2018年执行数增加18.11亿元,增长14%。主要是支持县级融媒体中心及深度贫困县应急广播体系建设。
2019年将是县级融媒体中心建设的关键之年,全国有34个省级,334个地级,2850个县级行政区(不含港澳台),随着全国各地县级融媒体中心的陆续建成,各融媒体中心的新闻演播室、指挥调度中心、播控中心等将会对终端显示硬件设备,尤其是LED显示屏、液晶拼接屏等大屏显示产品带来新的增量空间。
责编:邓蕊玲
来源:AVC产业链洞察





陕公网安备 61019002000416号

业务咨询