总投资300亿 康佳拟在重庆投建半导体光电产业园
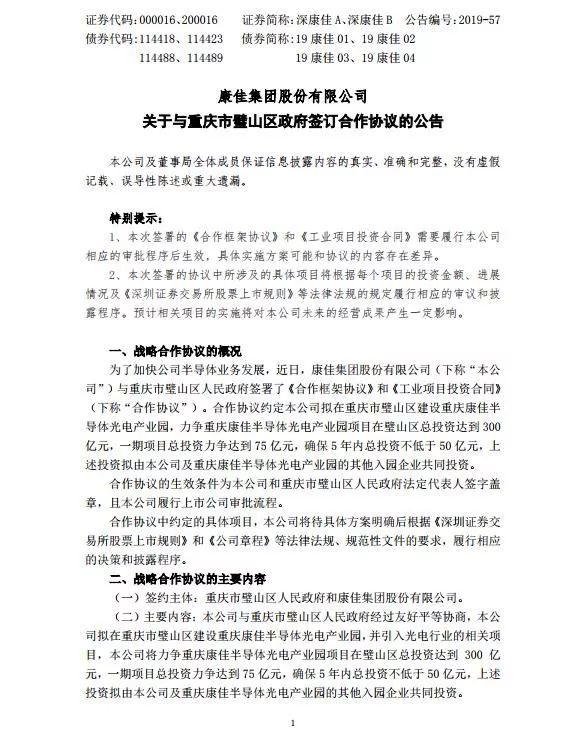
摘要:6月13日晚,康佳集团股份有限公司发布公告称,为了加快公司半导体业务发展,近日,康佳集团股份有限公司与重庆市璧山区人民政府签署了《合作框架协议》和《工业项目投资合同》。合作协议约定,康佳集团拟在重庆市璧山区建设重庆康佳半导体光电产业园,力争重庆康佳半导体光电产业园项目在璧山区总投资达到300亿元,一期项目总投资力争达到75亿元,确保5年内总投资不低于50亿元,上述投资拟由康佳集团及重庆康佳半导体光电产业园的其他入园企业共同投资。
6月13日晚,康佳集团股份有限公司发布公告称,为了加快公司半导体业务发展,近日,康佳集团股份有限公司与重庆市璧山区人民政府签署了《合作框架协议》和《工业项目投资合同》。合作协议约定,康佳集团拟在重庆市璧山区建设重庆康佳半导体光电产业园,力争重庆康佳半导体光电产业园项目在璧山区总投资达到300亿元,一期项目总投资力争达到75亿元,确保5年内总投资不低于50亿元,上述投资拟由康佳集团及重庆康佳半导体光电产业园的其他入园企业共同投资。

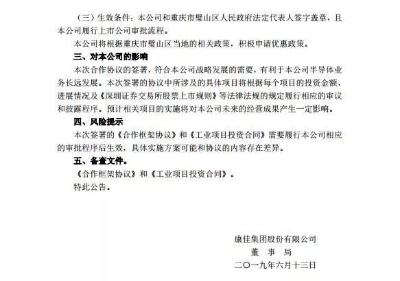
深康佳A公告强调,本次签署的《合作框架协议》和《工业项目投资合同》需要履行本公司相应的审批程序后生效,具体实施方案可能和协议的内容存在差异。


深康佳A称,本次合作协议的签署,符合本公司战略发展的需要,有利于本公司半导体业务长远发展。预计相关项目的实施将对公司未来的经营成果产生一定影响。公司将根据重庆市璧山区当地的相关政策,积极申请优惠政策。
去年以来,康佳进行战略转型升级,公司定位是一家科技创新驱动的平台型公司,有科技园区业务群、产业产品业务群、平台服务业务群以及投资金融业务群四大业务板块。康佳官网显示,去年科技园区业务在长江沿线、广东、山东、河南等签订了各类合作协议,推动项目在宜宾、滁州等八个城市落地。
今年3月份,遂宁康佳电子科技产业园于四川遂宁经济技术开发区正式开工建设,预计遂宁康佳电子科技产业园预计总投资100亿元,占地约2000亩,包括1000亩康佳电子产业园及1000亩康佳电路产业园。项目全部建成后年销售收入将达到200亿元,提供约2万个工作岗位。
来源:AVC产业链洞察
欢迎投稿
QQ:2548416895
邮箱:yejibang@yejibang.com
或 yejibang@126.com
每天会将您订阅的信息发送到您订阅的邮箱!





陕公网安备 61019002000416号

业务咨询