近期疫情期间境内外贸易管控措施提示
类别:行业新闻发表于:2020-03-04 09:45
摘要:一个多月来,随着新冠疫情的发展,中国的进出口贸易环境发生了很多重大变化,智慧商显产业多有全球布局的企业,或多或少都有受到相关变化的冲击。
文章转载自:商显世界
一个多月来,随着新冠疫情的发展,中国的进出口贸易环境发生了很多重大变化,智慧商显产业多有全球布局的企业,或多或少都有受到相关变化的冲击。
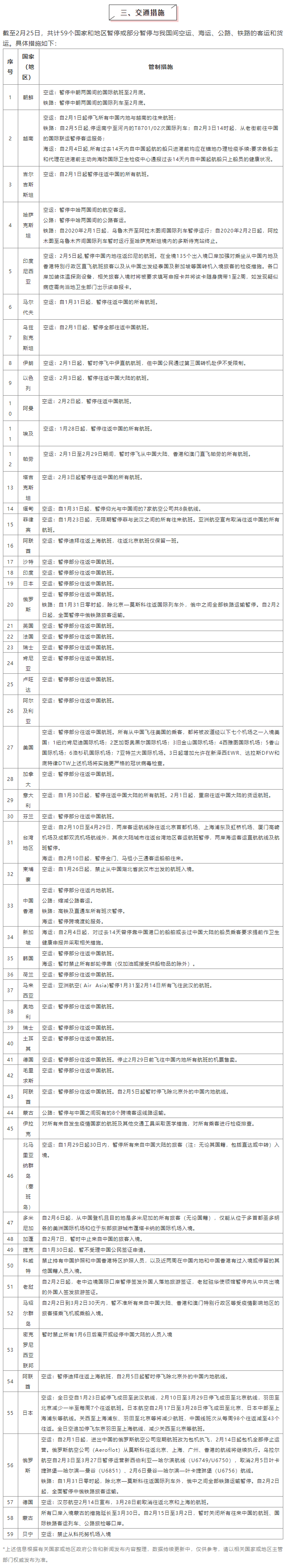
以下为近期疫情期间境外技术性贸易措施风险信息提示,截止时间2020年2月25日,供广大进出口企业参考。
温馨提示
疫情防控期间,外贸企业针对已经确认的客户所在国家(地区)的管制措施和检疫程序,建议通过提前研判规划运输方式,合理安排产品生产及交付排期,降低生产和物流运输成本;
通过及时与贸易相关方沟通完善外贸合同,主动防范因管制措施引发的法律风险,协商沟通化解贸易纠纷,并积极配合入境国家(地区)口岸的检疫工作;
通过改进提升生产工艺、增加防疫生产措施等方式提升疫情期间技术性贸易措施应对能力。
来源:商显世界
【免责声明】本站部分图文内容转载自互联网。您若发现有侵犯您著作权的,请及时告知,我们将在第一时间删除侵权作品,停止继续传播。





陕公网安备 61019002000416号

业务咨询