2019年中国智慧安防市场规模达2590.5亿元 前景十分广阔
摘要:智慧安防系统在传统安防的基础上结合大数据、人工智能等技术,获取海量的安防信息并进行智能分析,建立一个多元化和智能化信息采集、视频智慧应用、大数据处理、保障安全的完整体系。智慧安防是我国智慧城市建设的重要组成部分,其应用领域非常广泛。目前,智慧安防系统主要可分为视频结构化、生物识别和物体识别三类。
文章转自:安防展览网
智慧安防系统在传统安防的基础上结合大数据、人工智能等技术,获取海量的安防信息并进行智能分析,建立一个多元化和智能化信息采集、视频智慧应用、大数据处理、保障安全的完整体系。智慧安防是我国智慧城市建设的重要组成部分,其应用领域非常广泛。目前,智慧安防系统主要可分为视频结构化、生物识别和物体识别三类。

1、智慧安防产业链
从产业链来看,智慧安防行业的上游行业主要以电子元器件、集成电路、摄像头、软件系统、网络服务等电子信息产业为主,上游行业为智慧安防产品提供生产运行所需的硬件设备和软件系统。上游行业产品升级有利于提高智慧安防行业市场竞争力,提高智慧安防的技术特征以及与其他行业的融合程度。
智慧安防行业下游为应用市场,主要是公安系统、交通、能源、教育、医疗等行业,近些年,城镇化率的不断提升,为我国智慧城市的发展提供了良好的发展背景,随着互联网+的深入发展,以及下游行业市场规模的不断扩张。各行业线上业务管理服务规模快速提升,信息保护以及企业安全管理出现新的需求。为国内智慧安防行业的应用市场创造了可观的市场前景。
2、智慧安防政策
近年来,随着智慧安防技术的快速发展,智慧安防渗透率明显提升,智慧安防技术已成为很多行业不可或缺的“保护神”,政府也不断出台相关政策,为智慧安防产业的发展提供良好的政策环境。
3、智慧安防发展历程
从发展历程来看,我国智慧安防行业发展可分为四个阶段:探索期(2012年以前)、启动期(2012-2015年)、成长期(2016年)、发展期(2017年-至今)。
自2005年政府积极推动平安城市的建设,以科技为主,人防、物防为辅的全新科技管理方式逐渐普及,公共安全领域对安防产品的智能化程度愈发高要求,进而助推智慧安防平台的建设。
2012年,国际上Google针对人工智能相关产品研发进行大规模投入,且图像识别技术发展取得重大突破,从而引领了全球人工智能的潮流。而中国新兴产业发展规划的出台、平安城市的建设逐步全面推开以及智慧城市的启动,强有力助推智慧安防的快速成长。政策红利与技术革新双双驱动着行业快速启动,不仅大量计算机视觉(CV)公司和人工智能(AI)公司将安防领域作为其主要发展方向之一,积极涌入市场赛道;同时传统安防企业纷纷布局智慧安防战略进而寻求转型升级、提升企业核心竞争力。
到2016年末,智慧城市的建设速度不断加快,智慧安防行业得到飞速的成长,智慧安防应用纷纷落地,应用场景从最初的公交与交通逐步向其他行业拓展。但技术与产品的同质化十分严重,价格竞争成为龙头企业之间最有效的竞争策略。
经过一年的价格竞争洗牌,2017年以来行业集中度不断提升,行业进入高速发展阶段。未来,伴随行业的人工智能等核心技术手段不断革新以及产品形态愈发成熟落地,智慧安防的智能化程度将不断提高,将向更多领域渗透。智慧安防在各领域渗透率不断提高,将大大提升公共安全领域的整体感知、分析、控制及应急事件处理能力,增强社会的综合管理水平。
4、智慧安防市场规模
随着智慧安防产业的不断发展,市场需求下沉到二三四线城市,且传统安防系统的升级改造有望打开一线城市增量市场。加上智慧城市、平安城市、“一带一路”、智能交通等战略的实施,极大的促进了我国智慧安防市场的发展。
智研咨询发布的《2020-2026年中国智慧安防行业调查与投资战略报告》数据显示,2013年至2019年之间,智慧安防的市场规模由1100.5亿元增长至2590.5亿元,年复合增长率为13.01%。
5、智慧安防市场竞争格局
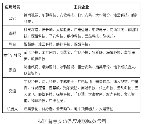
从企业相关业务来看,智慧安防主要应用于交通、公安、楼宇和家庭四个领域。而公共交通安全领域备受重视,发展较为成熟且上市企业数量最多。近年来,我国智慧安防市场需求快速上升,吸引越来越多的企业进入,市场竞争日趋激烈,海康威视、大华股份、宇视、天地伟业、苏州科达、旷世等企业处于国内领先地位。
6、智慧安防市场前景
伴随着我国城市智能化进程的加快,市场对以信息技术、云计算、大数据等技术为核心的智慧安防系统的需求不断增加,从而促进行业的革新发展。未来,随着智慧安防在金融、文化、教育、卫生等领域渗透率的提升,我国智慧安防市场仍具有很大的提升空间,预计到2026年我国智慧安防市场规模将达到6500亿元。
来源:中国产业信息网
欢迎投稿
QQ:2548416895
邮箱:yejibang@yejibang.com
或 yejibang@126.com
每天会将您订阅的信息发送到您订阅的邮箱!





陕公网安备 61019002000416号

业务咨询