2020年中国智慧交通行业相关政策、规划汇总及解读分析
摘要:《2020年政府工作报告》将“两新一重”作为2020年重点任务,交通运输是新型基础设施与传统基础设施融合发展的重要领域,而智慧交通是交通运输行业发展的主要方向之一。
文章转自:前瞻产业研究院
国家密集出台多项政策支持中国智慧交通发展
《2020年政府工作报告》将“两新一重”作为2020年重点任务,交通运输是新型基础设施与传统基础设施融合发展的重要领域,而智慧交通是交通运输行业发展的主要方向之一。
智慧交通是电子、通信、计算机、自动化等技术发展到一定程度的必然产物。智慧交通系统是以智能交通为基石,充分运用车联网技术,并融入人工智能、云计算、大数据等技术来实现人、车辆和环境协同,缓解交通问题,节约人力成本;
同时智慧交通基于用户群体建模及大数据引擎,能够为个人提供个性化服务,提升出行体验。此外,智慧交通在协助社会治安治理方面也起到越来越重要作用。因此,近年来国家密集出台多项政策支持我国智慧交通的发展。
1、中国智慧交通行业相关标准汇总
我国智慧交通行业是近几年才快速发展起来的,因此行业相关规范标准较少,截至2020年9月,中国智慧交通行业相关标准共5个,内容主要集中在交通运输系统的软硬件设计和开发方面,并且主要是面向智能交通,对于更深层次的智慧交通缺乏更具体的行业标准加以规范。
2、中国智慧交通行业相关政策汇总
从2015年开始,国务院、交通运输部、海事局等相关部门发布了一系列的政策意见来指导和规范智慧交通行业的发展,政府层面对行业规划和发展越来越重视。
3、中国智慧交通行业重点政策解读
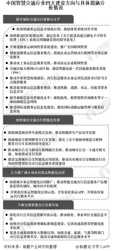
——《智慧交通让出行更便捷行动方案(2017-2020年)》
2017年9月14日,交通运输部印发了《智慧交通让出行更便捷行动方案(2017-2020年)》,提出四大建设方向:1)提升城际交通出行智能化水平;2)加快城市交通出行智能化发展;3)大力推广城乡和农村客运智能化应用;4)完善智慧出行发展环境。
4、中国智慧交通行业重点政策解读
——《关于推动交通运输领域新型基础设施建设的指导意见》
交通运输是新型基础设施与传统基础设施融合发展的重要领域。交通运输领域新型基础设施建设以先进技术赋能,使传统基础设施融入新要素、具备新功能、呈现新形态,促进交通基础设施网、运输服务网、能源网与信息网络融合发展。2020年8月6日,交通运输部提出《关于推动交通运输领域新型基础设施建设的指导意见》,主要任务包括14项:
5、中国智慧交通行业中长期规划汇总及解读
由于智慧交通行业相关的中长期规划仅有《“十三五”现代综合交通运输体系发展规划》,因此,将“发展纲要”也纳入考虑范畴,进行对比。
智慧交通行业相关中长期规划对行业发展的主要路径、建设目标和保障措施等都提出具体的规划要求,对加快建设交通强国,推动交通运输行业智慧化转型升级具有重要推动作用。
来源:前瞻产业研究院





陕公网安备 61019002000416号

业务咨询