【解密 】上千亿元景观照明市场待挖掘 文旅景观成行业新热点
摘要:近几年来,国家和地方政府出台各项政策,大力支持发展美丽中国、绿色照明、智慧城市建设、城镇化建设及特色小镇建设等,极大地刺激了景观照明的市场需求。另外,作为推动消费升级和经济增长的一大力量,夜间经济的市场规模持续快速增长。各地政府纷纷规划推出发展夜间经济的规划,旨在打造特色夜景、推广绿色环保照明,进一步带动景观照明的需求增长。
文章转自:ISLE大屏幕 音视集成 标识LED展
近几年来,国家和地方政府出台各项政策,大力支持发展美丽中国、绿色照明、智慧城市建设、城镇化建设及特色小镇建设等,极大地刺激了景观照明的市场需求。另外,作为推动消费升级和经济增长的一大力量,夜间经济的市场规模持续快速增长。各地政府纷纷规划推出发展夜间经济的规划,旨在打造特色夜景、推广绿色环保照明,进一步带动景观照明的需求增长。
综合多种刺激条件,景观照明市场在几年的时间里从萌芽期迅速发展到蓬勃期,几千亿元市场挖掘潜力巨大,文旅景观亮化将成新热点。下面就让我们来通过相关数据,一步步解密文旅景观的“蓝海市场”究竟在哪里?
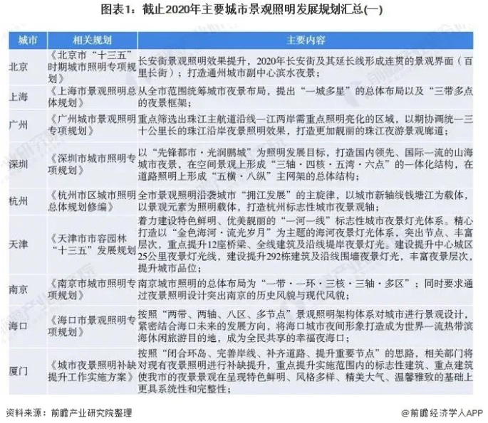
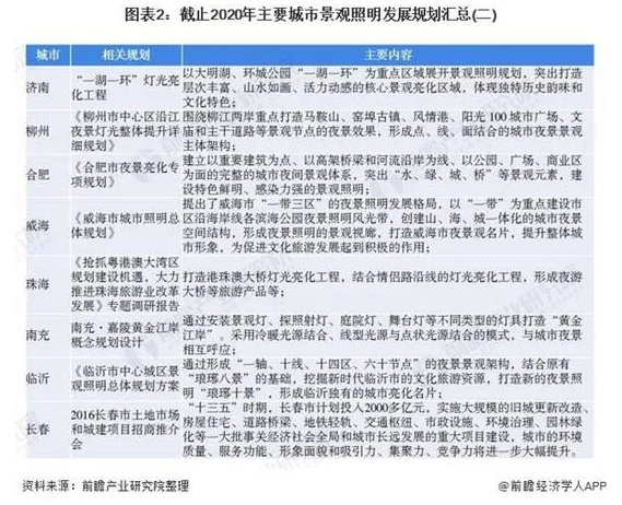
“最忆是杭州”掀起地方景观照明潮
在G20杭州峰会来临之前,杭州政府根据城市特点打造具有特色的景观照明工程,为嘉宾、游客和市民等留下了惊艳的靓丽风光。随后,北京、上海、广州等纷纷加入城市景观照明建设中,相继出台了景观照明发展规划。
PPP模式助力地方景观照明打造
除了制定相应的发展规划外,各地方政府也积极推进景观照明进入PPP模式,从而达到优化政府结构及转变政府职能的同时让企业获得运营收益和政府补贴的效果,2017年景观照明PPP项目达到高峰,众多景观照明PPP项目发起。
中国景观照明行业进入LED时代
受到中央建设引导及要求影响,各地方政府在城市景观照明的打造上已经不再像过往这样追求高诱目性,更加关注光污染问题,采取节能环保措施,将LED这一节能、绿色的半导体照明产品广泛应用于景观照明建设中,2019年底住房和城乡建设部组织中国建筑科学研究院有限公司等单位起草的国家标准《LED夜景照明应用技术要求(征求意见稿)》出台,进一步巩固了LED产品在景观照明中的应用,LED照明产品在景观照明工程的渗透率稳步提升。据国家半导体照明工程研发及产业联盟产业研究院数据显示,2019年我国LED景观照明产值已经达到1108亿元。
中国景观照明行业门槛提高倒逼企业提高资质
随着政府逐渐主导城市景观照明下游市场,行业的门槛日益提高,在项目整体设计能力、企业运营资金、品牌知名度、整体把控能力等方面对企业提出了更高的要求,“双甲认证”就成为了众多大型景观照明工程招标的硬件条件之一。截止2020年11月,拥有“双甲”认证资质的企业共有144家。
中国景观照明行业海量市场有待挖掘
根据各地方政府对打造特色小镇的规划汇总,全国将会建设2468个特色小镇,平均一个特色小镇投资额约为50-60亿。假设平均每个特色小镇对景观照明的投入在2%左右,光是特色小镇的景观照明市场空间就接近3000亿元。
文旅景观亮化将成为新热点
随着旅游产业的发展,“夜游”逐渐成为了这些景区“夜经济”的增长点,不仅可以延长游客停留时间、还可以挖掘游客的夜间消费,提升景区的知名度。目前众多地区已经积极推行夜游经济的发展,据iResearch数据显示,2019年我国夜游经济发展规模已经达到26.43万亿元。
在今年的“两会”上,全国政协委员孟丽红提出:差异化发展夜经济 推动实体经济高质量发展。针对培育夜经济,孟丽红提出四大具体建议,包括实施都市圈协调发展夜经济政策,实现内部差异化发展;各城市应聚焦历史、人文,深度挖掘自身文化内涵;探索特殊工时管理制度,实施灵活的工时制度;各地政府在政策及税费方面给予夜间经济适度扶持。
未来,随着LED、激光、VR、AR等技术的应用,城市夜景将呈现出更加丰富多彩的新景象和可能性。
来源:ISLE大屏幕 音视集成 标识LED展





陕公网安备 61019002000416号

业务咨询